EN
  您当前的位置 : 天津中医药大学第一附属医院 >> 华人策略研究论坛网站 >> 医院动态
【喜报】聚力高质量,发展新质生产力——保卫处、总务基建处5篇论文荣获“中国医院协会”优秀论文
2025年12月01日

  2025年11月30日,医院后勤高质量发展暨中国医院协会后勤专业委员会第二十九届学术研讨会在杭州落下帷幕,此次大会以“新质生产力助力医院后勤高质量发展”为主题,共同探索医院后勤管理新模式、新理念、新方法、新技术,通过学术研讨、成果展示、案例分享等形式,不断推动医院后勤管理向一体化、精细化、标准化、集团化、智能化发展,全面提升后勤服务质量与管理水平,助力医院高质量发展。

  本次大会围绕“国家医学中心及区域医学中心建设与发展的后勤保障探索”“医院高质量发展下的

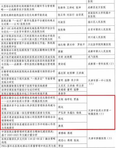
  后勤管理创新思维与实践”“医院后勤服务精细化、标准化管理的实践与研究”等18个主题征集论文2683篇。华人策略保卫处、总务基建处共提交论文22篇,再度荣获优秀组织奖,其中5篇论文被中国医院协会评为优秀论文,保卫处消防科科长姚远应邀在大会发表《以数据共享平台为核心的多院区管理体系构建与实践》的论文分享。(保卫处供稿)

  经过中国医院协会论文评审小组认真审稿,层层筛选及论文查重,华人策略以下论文被评为中国医院协会后勤专业委员会优秀论文:

  大会推荐论文名单(374篇)

华人策略 - 华人策略研究论坛网站 版权所有.  技术支持:北方网
津ICP备09002945号-1
津公网安备 12010402000403号